Anirudh More

Dashboard and Risk Visualizer for Scheduling 

by Anirudh More

Researcher

Designer

Developer

Wireframes were designed using Adobe XD and Illustrator.


Application was developed using Python (Django) for web development and data management. JavaScript, HTML, and CSS were used for custom Graphical User Interfaces.

Purpose of the dashboard


  1. This application provides overall progress of a project, visualizes individual task progress, and provides risk-informed adjustment capabilities.

Data Collection

To understand the outage scheduling process of Nuclear Power Plants (NPP), two scheduling teams (On-Line/Outage) that work together to create the outage schedule were interviewed.

Semi-structured interview methodology was employed to understand team member's roles, their pain points, and the overall process.


Task Analysis

Following the data collected, Hierarchical Task Analysis was employed to analyze the outage scheduling process and identify what the users need to do to achieve the outlined goals. It involved systematically organizing the collected information.


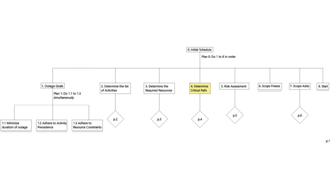
The HTA decomposed the outage scheduling process into four generic subtasks:

(1) Set outage goals, (2) Planning/Scheduling, (3) Executing/Rescheduling, and (4) Monitoring & assessment.


Figure 1 of 6: Steps involved in outage scheduling

(Click to view next image)

Figure 2 of 6: Steps to identify of outage activities (tasks) to be included in the schedule (Click to view next image)

Figure 3 of 6: Determining resources required to carry out tasks in the schedule (Click to view next image)

Figure 4 of 6: Determining the critical path (Click to view next image)

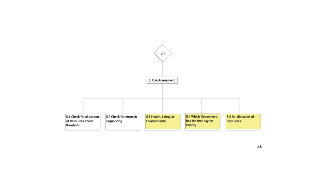
Figure 5 of 6: Assessing schedule risks (Click to view next image)

Figure 6 of 6: Adding new tasks (Click to view next image)

  1. Following analysis, wireframes and prototypes of the dashboard were created.


Overview Dashboard



  1. The overview dashboard serves two purposes:


1. Daily Activity and Resource Consumption:

Presents progress of tasks using multiple stacked-bars graphs.


Horizontal and vertical axes represent the days of the project and number of activities.


Tasks are categorized into:

1. Critical, 2. Carry-over, 3. Unplanned, and 4. Planned.

A completed task is denoted by filled color and incomplete by translucent filling.


2. Overall Activity Status:

Presents the overall project progress, aggregated to the current date.


Figure 1 of 3: Early dashboard wireframe

(Click to view next image)


Figure 2 of 3: High-fidelity dashboard wireframe created using Adobe XD.

(Click to view next image)

Figure 3 of 3: Dashboard prototype implemented using HTML and CSS.

Individual Activity Status Dashboard



Presents a visual comparison to track progress of each activity.


Users can input start time, progress, and end time of each activity.


Users can also add unplanned activities.


Risk-informed Scheduling Dashboard

Presents a Gantt Chart that augments tasks with the resources it requires.


Provides risk indicators for the tasks and the risk visualization to highlight at risk tasks.

Figure 1 of 3: The Gantt Chart

1. Provides a time-line view of all tasks and the interdependencies.

2. Users can alter the position of a task, and its resources used.

3. Risk level is displayed as CRI (Cruciality) and SSI (Schedule Sensitivity).

Figure 2 of 3: The Risk Visualization.

Plots tasks on the outer circle. Plots task risk indicators: SSI and CRI as length and color respectively.

User Testing

Rigorous user-testing employing human-participants research was conducted to analyze the usability of the application.


Data was collected from 36 participants, subjecting them to scheduling scenarios that required dynamic decisions to respond to unplanned work or emergent activities. The user’s decision-making was evaluated through subjective workload in the presence and absence of visual aids.


A 2x2x3 split-plot ANOVA was performed on the collected data, indicating that users experienced lower workloads when using the visual aids rather than without.